Teori Pembelajaran Piaget Filsafat Matematika
Teori Pembelajaran Kognitif
Teori Belajar Kognitif
Piaget Dan Teorinya Ilmuwan Muda
Belajar Dan Pembelajaran Kognitif Dan Konstruktivisme
Teori Perkembangan Kognitif Menurut Piaget Dan Vygotsky Educate By Rima
Teori Belajar Kognitif Ppt Download
Paradigma Psikologi Kepribadian Kognitif Dan Behavioristik Personality Megawati
Teori Teori Perkembangan
Ppt Teori Teori Perkembangan Mor Al Teori Kognitif Jean Piaget Teori Penalaran Moral Kohlberg Powerpoint Presentation Id 3576868
Jean Piaget
Pra3105 Perkembangan Kognitif Kanak Kanak
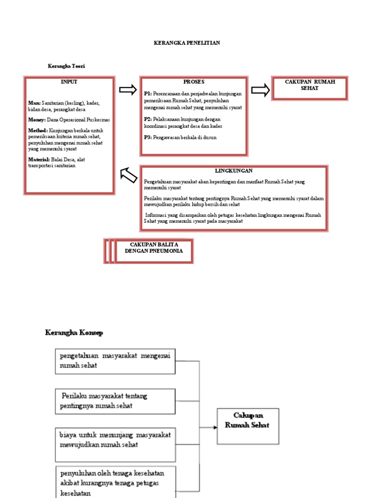
Kerangka Penelitian
Apa Yang Dimaksud Dengan Teori Perkembangan Kognitif Piaget Psikologi Dictio Community
Teori Belajar Kognitif Pendidikan Kewarganegaraan Pendidikan Kewarganegaraan
Piaget Teori Kognitif Vygotsky Ppt Download
Http Eprints Uny Ac Id 9725 2 Bab 202 081112430 Pdf
Https Media Neliti Com Media Publications 284512 Mempertimbangkan Teori Perkembangan Kogn Dedaa7b0 Pdf